足球直播 zuqiuzhibo 分类>>
足球直播- NBA直播- 世界杯专业赛事超清Live足协通报U10赛两队互射乌龙球:将深入调查虚假比赛行为;北京足协追加处罚:双方主教练、领队终身禁足
足球直播,欧洲杯直播,体育直播,球客直播,雷速体育,篮球直播,风驰直播,NBA直播,英超直播,足球比分,足球赛事,意甲,欧冠,世界杯,世界杯直播,村超,贵州村超,波胆,角球,串球,大小球4月10日,中国足协网站发布关于2026年第五届中国青少年足球联赛北京赛区男子U10组比赛发生
4月4日,在2026年第五届中国青少年足球联赛北京赛区男子U10组,东城体校16橙队与踢球者兰队比赛中,发生严重虚假比赛情况,双方球员连续将球射入本队球门,双方守门员均未进行有效扑挡。在青少年比赛中发生此次事件,性质恶劣,造成严重不良影响。中国足协将联合有关方面就此次事件中涉及赛风赛纪管理问题作深入调查。
此次虚假比赛行为严重违背体育精神,严重扭曲青少年价值观,损害足球事业发展根基。中国足协坚决反对任何形式的虚假比赛行为,坚决反对不良风气毒害影响青少年足球健康发展,将根据调查结果,依规依纪对涉事球队和相关责任方进行严肃处罚,有关情况及时向社会公布,接受社会监督。
北京市体育局网站4月10日消息,4月4日,在2026年第五届中国青少年足球联赛北京赛区男子U10组东城体校16橙队与踢球者兰队比赛中,发生严重虚假比赛情况。此次事件性质恶劣,扭曲青少年价值观,造成严重不良影响,北京市足协已对有关问题作出严肃查处。
4月10日,北京市体育局与中国足协成立联合调查组,对中青赛北京赛区组委会相关职能部门、比赛监督、裁判人员和现场工作人员进一步开展尽职调查,对涉及违规违纪的领队、教练员、俱乐部和体校进一步严肃处理,以零容忍态度依规依纪依法严肃追责问责,切实加强赛风赛纪监督。
发展青少年足球运动,对于增强青少年体质,锤炼意志品质,促进身心健康全面发展,具有重要作用。北京市体育局将坚决维护赛事纯洁性,坚决反对任何形式的虚假比赛行为,筑牢青少年足球发展与赛风赛纪双重底线,营造风清气正、健康向上的竞赛环境,促进青少年健康成长。
4月9日,北京足协已经就此事件发布了处罚公告,通告中写道:“经裁判员、裁判监督、比赛监督报告和视频资料证实,当下半场比赛开始后,踢球者兰队连续射入本方球门3球,随后东城体校16橙队连续射入本方球门2球,两队守门员均未进行有效的扑挡。两队的消极比赛造成恶劣影响,严重违背公平竞赛精神。”最终,东城体校16橙队和踢球者兰队均被取消第五届中青赛北京赛区比赛资格,并被通报批评。而涉事的两队教练员、领队,均受到通报批评和北京市内禁足一年的处罚,同时上报中国足球协会纪律与道德委员会,建议列入黑名单,向社会公布。
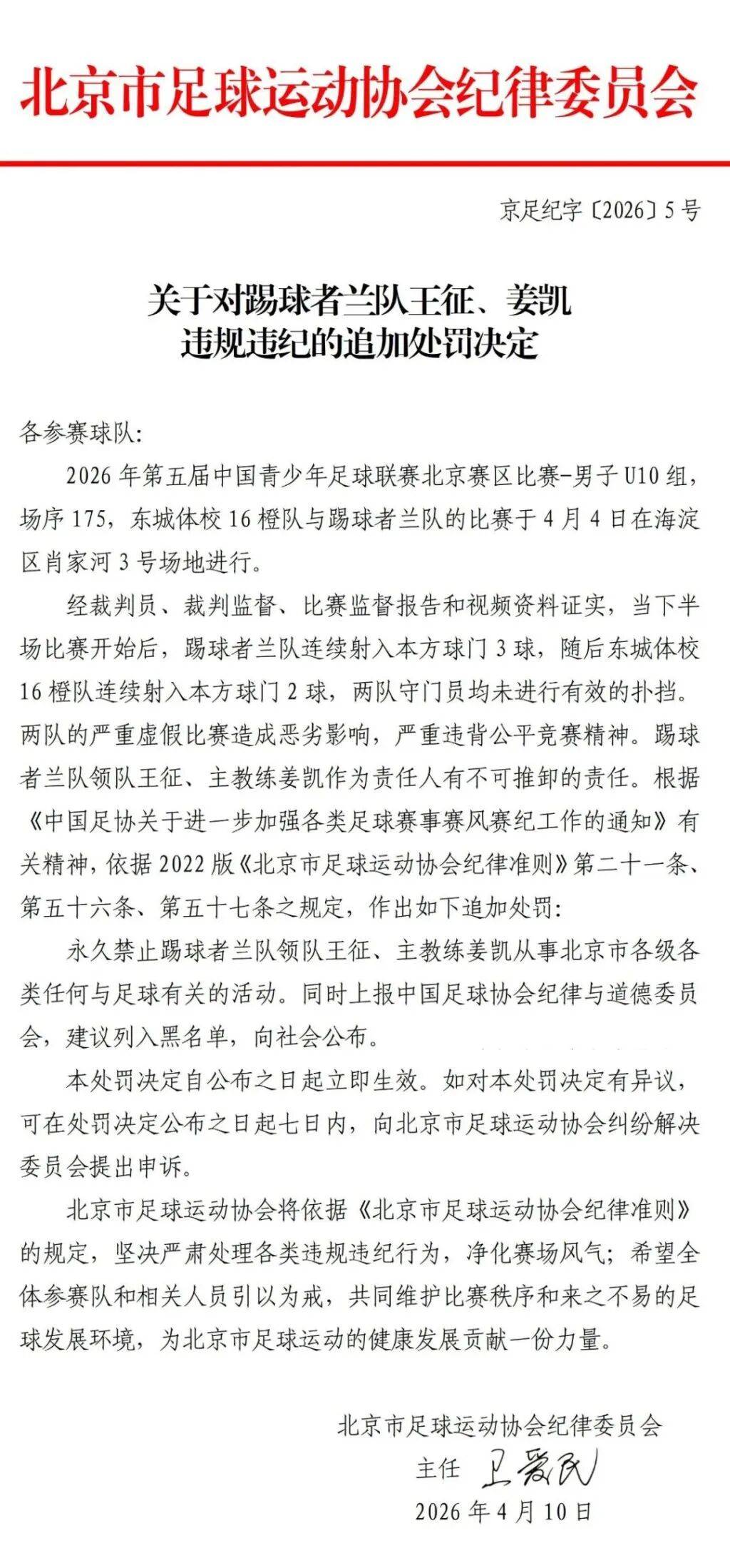
4月10日中午,北京足协就“2026年第五届中国青少年足球联赛北京赛区男子U10组比赛严重虚假比赛”事件发布追加处罚决定:永久禁止踢球者兰队领队王征、主教练姜凯以及东城体校16橙队领队于洋、主教练崔宇从事北京市各级各类任何与足球有关的活动。同时上报中国足球协会纪律与道德委员会,建议列入黑名单,向社会公布。
4月10日上午,有小红书用户发布了本场比赛的部分现场录像,视角为东城体校16橙队教练与当值裁判组交涉,该视频仅记录了踢球者兰队打入3粒乌龙球的过程。
视频显示,在下半场对手打进两个乌龙进球之后,该教练找到裁判和比赛监督理论,裁判和比赛监督表示先完赛,后根据证据赛后反馈。东城体校16橙队教练不满反问,“那我们也可以这么做是吧?”随后东城体校16橙队打入两粒乌龙球。返回搜狐,查看更多
2026-04-11 07:24:45
浏览次数: 次
返回列表
友情链接:





